Current Location:
Home
-
Product Center
-
Hybrid step planetary gear reduction motor
-
22JXS20K/20STH
Planetary Gearbox
Ring material | Metal | |
Bearing at output | Ball bearings | |
Max. Radial load (10mm from flange) | ≤20N | |
Max. shaft axial load | ≤10N | |
Radial play of shaft (near to flange) | ≤0.08 mm | |
Axial play of shaft | ≤0.3 mm | |
Backlash at no-load | ≤1.5° | |
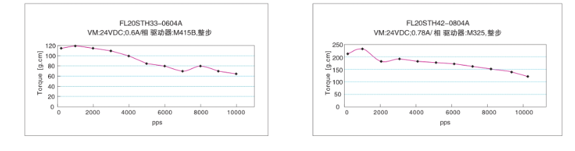
20STH Hybrid Stepping Motor Specifications
Model No. | Rated Voltage | Current /Phase | Resistance /Phase | Inductance /Phase | Holding Torgue | of Leads | Rotor Inertia | Weight | Length L1 | Max. Gear Ratio |
Single Shaft | V | A | Ω | mH | g.cm | g-m² | g | mm | ||
20STH33-0604A | 3.9 | 0.6 | 6.5 | 1.7 | 180 | 4 | 2.0 | 60 | 33 | ≤1:369 |
20STH42-0804A | 4.32 | 0.8 | 5.4 | 1.5 | 300 | 4 | 3.6 | 80 | 42 | ≤1:264 |
22JXS20K Planetary Gearbox Specifications
Reduction ratio | 3.7 | 5.18 | 14 | 19 | 27 | 51 | 71 | 100 | 139 | 189 | 264 | 369 | 495 |
Number of gear trains | 1 | 2 | 3 | 4 | |||||||||
Length(L2) mm | 24.4 | 33.0 | 41.5 | 49.9 | |||||||||
Max.rated torque kg.cm | 6 | 10 | 16 | 32 | |||||||||
Short time permissible torque kg.cm | 18 | 30 | 48 | 27 | |||||||||
Efficiiency % | 90% | 81% | 73% | 1.1 | |||||||||
Weight g | 35 | 45 | 55 | 6.0 | |||||||||
Frequency-torque Characteristics

Online Service